AirMed World Congress 2026 in München mit Rekordprogramm
Der AirMed World Congress 2026 setzt neue Maßstäbe in seiner 46-jährigen Geschichte. Vom 16. bis 18. September erwarten die Veranstalter rund 800 Teilnehmende zu mehr als 160 Vorträgen, 85 Workshops und 15 Panel-Diskussionen – verteilt auf zwei Münchner...
Lichtschalter in Betablocker: Präzisere Medikamente mit weniger Nebenwirkungen möglich
Forschende des Paul Scherrer Instituts PSI haben erstmals auf molekularer Ebene beobachtet, wie ein lichtschaltbarer Wirkstoff gegen Bluthochdruck seine Form verändert und dadurch seine Wirkung am Rezeptor steuert. Mit ultraschnellen Messungen am...
Hirnhautentzündung: DGN mahnt zur Meningokokken-Impfung
Angesichts aktueller Meningitisfälle in Südengland erinnert die Deutsche Gesellschaft für Neurologie (DGN) an die lebensbedrohliche Gefahr einer Meningokokken-Infektion und die entscheidende Rolle der Impfung. Die Erkrankung führt rasch zu einer Entzündung der...
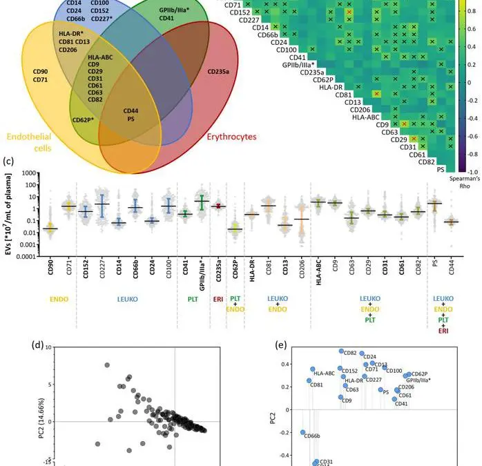
DGKL-Arbeitsgruppe fordert bundesweite Vereinheitlichung der Labor-Maßeinheiten
Die Deutsche Gesellschaft für Klinische Chemie und Laboratoriumsmedizin (DGKL) plädiert für ein einheitliches Einheitensystem in der Labormedizin. Der Grund: Mehr als drei Jahrzehnte nach der Wiedervereinigung nutzen ostdeutsche Einrichtungen überwiegend SI-Einheiten,...
Neandertaler Innovation: Birkenpech gegen Staphylococcus aureus
Neandertaler haben Birkenpech womöglich nicht nur als Kleber für Werkzeuge, sondern auch zu medizinischen Zwecken eingesetzt. Das legt eine neue experimentelle Studie nahe, die das antibakterielle Potenzial des aus Birkenrinde gewonnenen Materials untersucht hat....
Drei Millionen Euro für KI-„Abschlussexamen“ in der medizinischen Bildgebung
Die Carl-Zeiss-Stiftung fördert ein neues Projekt, das Künstliche Intelligenz gezielt auf die dringendsten klinischen Herausforderungen in der bildgebenden Diagnostik ausrichten soll. Forschende um Lena Maier-Hein vom Deutschen Krebsforschungszentrum (DKFZ) und dem...
Neues Biobank-Großlager in Heidelberg
Auf dem Heidelberger Medizin-Campus ist am 17. März 2026 das neue Probengroßlager der Heidelberg Cell and Liquid Biobank (CLB) eingeweiht worden. Die hochmoderne Anlage kann mehr als fünf Millionen Patientenproben automatisiert und unter strengsten Qualitätsstandards...
Hugo-Geiger-Preis für schnelle Bakterien-Analyse per Streulicht
Dr. Anne-Sophie Munser vom Fraunhofer-Institut für Angewandte Optik und Feinmechanik IOF in Jena ist mit dem dritten Platz des Hugo-Geiger-Preises ausgezeichnet worden. Die Wissenschaftlerin erhielt die Ehrung für die Entwicklung einer hochsensitiven...
Abrechnungsbetrug im Gesundheitswesen steigt weiter – AOK NordWest holt 7,5 Millionen Euro zurück
Der Abrechnungsbetrug im Gesundheitswesen nimmt weiter zu. Das geht aus dem Tätigkeitsbericht 2024/2025 der AOK NordWest hervor, der dem Verwaltungsrat vorgelegt wurde. Das siebenköpfige Ermittlungsteam der Kasse bearbeitet derzeit in Westfalen-Lippe und...
Menschen mit Down-Syndrom haben über 90-prozentiges Alzheimer-Risiko
Menschen mit Down-Syndrom (Trisomie 21) haben ein Alzheimer-Risiko von über 90 Prozent. Anlässlich des Welt-Down-Syndrom-Tags am 21. März macht die Alzheimer Forschung Initiative e.V. (AFI) auf den engen genetischen Zusammenhang und die besonderen Herausforderungen in...




