An der Justus-Liebig-Universität Gießen wird Augmented Reality künftig gezielt zur Vermittlung naturwissenschaftlicher...
Discover our latest articles and stay informed.
An der Justus-Liebig-Universität Gießen wird Augmented Reality künftig gezielt zur Vermittlung naturwissenschaftlicher...
Der Deutsche Kongress für Laboratoriumsmedizin (DKLM) 2025 gilt als eine der führenden internationalen...
Forschende des Forschungsinstituts für Nutztierbiologie (FBN) und der Universität Udine haben in einer gemeinsamen...
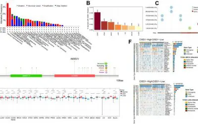
Durchbruch in der translationalen Krebsforschung: Wissenschaftler der Medizinischen Fakultät der Universität...
Der Deutsche Kongress für Laboratoriumsmedizin 2025 öffnet am 24. Oktober seine Türen für den wissenschaftlichen...
Die Arbeitsgemeinschaft der Wissenschaftlichen Medizinischen Fachgesellschaften (AWMF) hat die Eröffnung des...
Über drei Jahre hat ein Ringversuchsprogramm für Liquid Biobanking Prozessinkonsistenzen und Qualitätsvariationen bei...
Forschende haben einen Score entwickelt, der das biologische Alter anhand von Urin-Metaboliten misst. Im Gegensatz zum...
Forschende der ETH Zürich haben ein neues Tool namens MetaGraph entwickelt, das die Suche in großen Mengen...
Vom 9. bis 11. Oktober 2025 veranstaltet die Deutsche Akademie für Gynäkologie und Geburtshilfe (DAGG) ihren Kongress...
Langfristige Belastung durch Feinstaub kann bei Mäusen den gesunden Stoffwechsel beeinträchtigen, indem sie die...
Der Deutsche Kongress für Laboratoriumsmedizin (DKLM) 2025 ist eine der führenden Veranstaltungen für Fachleute aus...
Forschende haben in einer Real-World-Analyse die Häufigkeit und Muster von Asthma und COPD als Haupt- und...
Ein internationales Qualitätsbewertungsprogramm für den Urinantigennachweis von Legionella pneumophila und...
Forschende der Universitätsmedizin Oldenburg und Greifswald haben in einer Studie die Einflüsse preanalytischer...
Die Juniorprofessorin Dr. Maria Kalweit hat die neu eingerichtete CRIION-Professur für Bioinformatik mit Fokus auf...
Forschende der Universitätsmedizin Greifswald haben gemeinsam mit internationalen Forschenden ein neues Konzept...
Ein internationales Forschungsteam unter Leitung der Universität zu Köln hat einen Antikörper entdeckt, der fast alle...